Friday, 8 July 2016
Friday, 25 March 2016
Interfacing stepper motor to 8051
Interfacing stepper motor to 8051 microcontroller.
This article  is about interfacing stepper motor to 8051 microcontroller. Many guys were asking here to show how to interface stepper motor to 8051 microcontroller. I think this is the time. Stepper motors are widely used in industrial, medical, consumer electronics application. In simple words, anywhere precision rotation or positioning of an object is needed.
Stepper motor.
Stepper motor is a brush less motor which converts electrical pulses into mechanical rotation. As the name indicates it rotates in steps according to the input pulses. A stepper motor usually have a number of field coils (phases) and a toothed rotor. The step size of the motor is determined by the number of phases and the number of teeth on the rotor. Step size is the angular displacement of the rotor in one step. If a stepper motor has 4 phases and 50 teeth, it takes 50×4=200 steps to make one complete rotation. So step angle will be 360/200=1.8°.
The stepper motor we are using has 4 poles and a 1/64 reduction gear mechanism for increasing torque. The step angle of the motor is 5.64°. But when considering the reduction gear, the step angle of the output shaft is 5.64/64°. The internal schematic of the stepper motor is given below.
The stepper motor is rotated by switching individual phases ON for a given time one by one. The sequence is given in the graph below.
Circuit diagram.
Program.
A1 EQU P1.0
A2 EQU P1.1
A3 EQU P1.2
A4 EQU P1.3
ORG 00H
MOV TMOD,#00000001B
MAIN:
CLR A1
ACALL DELAY
SETB A1
CLR A2
ACALL DELAY
SETB A2
CLR A3
ACALL DELAY
SETB A3 
CLR A4
ACALL DELAY
SETB A4
SJMP MAIN
      
DELAY:MOV R6,#1D       
BACK: MOV TH0,#00000000B   
      MOV TL0,#00000000B   
      SETB TR0             
HERE2: JNB TF0,HERE2        
      CLR TR0              
      CLR TF0             
      DJNZ R6,BACK
      RET
END
The program first clears P1.0 for activating phase 1 (A1) of the stepper motor. This condition is maintained for 65mS and then P1.0 is set for deactivating phase 1 of the motor. Then the same process is repeated for the port pins P1.1 to P1.3 and the entire cycle is repeated over and over to make the motor rotate in the clockwise direction.
Timer 0 of the microcontroller is configured in Mode1 for producing the 65mS delay. 65mS is the width of each control pulse.
Digital Door Lock – Password based Electronic Code Lock using 8051
Digital Door Lock – Password based Electronic Code Lock using 8051
This Digital Door Lock – is simply a password based electronic code lock designed using 8051 micro controller, a keypad and a 12 volt dc relay. In this article, we have designed a simple digital door lock using 8051 -which can be used as a security checking system to limit access to an area/room only for certain individuals with the password. So our digital door lock project can be called with a very wide range of names like a digital combination lock using 8051 or a digital security code lock using 8051 microcontroller or a password security system using 8051 or an electronic code lock or a digital code lock using 8051. People call this kind of a “security system” with different names, though all of them mean to build a basic password based security system using a micro controller like 8051 or avr or pic or arduino (a controller of choice) with extra features like automatic door lock/opening facility, sound alarm, gsm based sms alert etc.
Digital Door Lock – Project Summary
Our Digital Code Lock project – is a simple electronic number lock system or an electronic combination lock using 8051 – which has a preset 5 digit password stored inside the program.The system collects 5 digit user input, compares the user input with the preset password inside program and if the user input and stored password matches, access will be granted (by opening the door with the help of relay for a few seconds and closing it automatically after stipulated time) . If there is a mismatch between user input and stored password, access will be denied (by not opening the closed door – that is by keeping the relay in OFF position)
Note:- We have a wonderful collection of 8051 projects which we have designed and published previously. Take a look If you are interested in building 8051 based applications and systems yourself! It’s a lot fun to learn and build new stuffs.
Lets get to building our password based digital door lock now.The circuit diagram of digital code lock is given below. Assemble the circuit as shown in diagram.
Password based Digital Door Lock/Electronic Code Lock – Circuit Diagram
Components Used
| 8051 – AT89S51 – 1 | 16×2 LCD Module – 1 | 
|---|---|
| 4X4 Keypad – 1 | 10K Resistor Network – 1 | 
| 12V Relay – 1 | |
| Transistor – BC548 – 1 | Diode – 1N4007 – 1 | 
| Push Button Switch – 1 | Crystal – 11.059Mhz – 1 | 
| Capacitors | |
| 33pF -2 | 0.1uF -1 | 
| 10uF -1 | 1 | 
| Resistors | |
| 10K Ohm – 1 | 100 Ohm -1 | 
| 8.2K Ohm – 1 | 330 Ohm -1 | 
| 4.7K Ohm – 1 | |
Connections Explained
Make the connections of digital code lock project as shown in circuit diagram. We have explained the connections below.
Keypad to 8051 – In this particular electronic code lock project, we have interfaced a 4×4 keypad to Port 3 of 8051 micro controller. Row pins are connected from P3.0 to P3.3, whereas Column pins are connected from P3.4 to P3.7. Read our tutorial on interfacing keypad to 8051 – to learn how keypad is connected to 8051 and how key presses are identified and displayed.
16×2 LCD Module to 8051 – We are using a 16×2 lcd module to display status messages of the project. We have connected this LCD module in 8 bit mode (using 8 data lines). The 8 data lines are connected to Port 0 of 8051.An external pull up resistance is connected using a 10K Resistor Network (with 8 pins) at Port 0 to interface the 8 data lines of LCD. The LCD controlling pins RS, R/W and E are connected to Port 2 pins P2.7, P2.6 and P2.5 respectively.  Read our tutorial on interfacing LCD to 8051 – to learn how to connect LCD module to 8051 properly and also to learn how to display text messages on the LCD module perfectly.
Push button switch – is used to setup reset circuit of 8051 and Crystal is used to provide necessary clock to 8051.
Relay – a 12V SPDT relay is used for the digital door lock project and is connected to P2.0. A transistor (BC548) – is used to drive the relay with necessary current.
Working of the Project
Objective of the Digital Door Lock project is to allow access to people who input the 5 digit password correctly and to not allow access to people who input password wrongly. We use a 4×4 Keypad to input digits to micro controller and a 12V relay is used to control the electronic solenoid lock (not shown in circuit diagram) of door. The password is stored inside the 8051 program (program memory). In the example program given below, we use password 12345 and is stored in program memory location with label – PASSW.
PASSW: DB 49D,50D,51D,52D,53D,0 // Decimal equivalent of 1,2,3,4,5 is stored in address label PASSW
When we turn power supplies ON, the system will turn ON with a messaged on LCD screen – “Password Based Security System”. Once the boot up process is complete, the system will ask to “Input 5 Digits”. The user has to input 5 digits consecutively after this message appears on LCD screen. Once 5 digits are entered, the system will start checking password (by comparing the input 5 digits with the stored password). Before the subroutine to check password (comparison subroutine – with label – CHECK_PASSWORD) begins, a status message “Checking Password” will be displayed on LCD module. The password checking subroutine will compare each entered digit – one by one and if all the 5 digits are entered correctly (i.e each entered digit matches with the stored password in order) the system will begin the process of allowing access to the user by turning ON the relay( achieved with SETB P2.0 command in program). Two messages will be displayed on LCD screen – “Access Granted” and “Door Opens” . The relay will be turned OFF with command CLR P2.0 after a few seconds (that is in the next iteration of the MAIN Program commands) If the password entered is wrong, the system will not turn ON the relay and a message “Wrong Password” – “Access Denied” will be displayed on LCD screen.
Program/ Code – Password Based Security System
RS EQU P2.7
RW EQU P2.6
E  EQU P2.5
SEL EQU 41H
ORG 000H 
CLR P2.0
MOV TMOD,#00100001B
MOV TH1,#253D
MOV SCON,#50H
SETB TR1
ACALL LCD_INIT
MOV DPTR,#TEXT1
ACALL LCD_OUT
ACALL LINE2
MOV DPTR,#TEXT2
ACALL LCD_OUT
MAIN:ACALL LCD_INIT
     MOV DPTR,#TEXT1
     ACALL LCD_OUT
     ACALL LINE2
     MOV DPTR,#TEXT2
     CLR P2.0
     ACALL LCD_OUT
     ACALL DELAY1
     ACALL DELAY1
     ACALL READ_KEYPRESS
     ACALL LINE1 
     MOV DPTR,#CHKMSG
     ACALL LCD_OUT
     ACALL DELAY1
     ACALL CHECK_PASSWORD      
     SJMP MAIN
LCD_INIT: MOV DPTR,#INIT_COMMANDS
          SETB SEL
          ACALL LCD_OUT
          CLR SEL
          RET      
LCD_OUT:  CLR A
           MOVC A,@A+DPTR
           JZ EXIT
           INC DPTR
           JB SEL,CMD
           ACALL DATA_WRITE
           SJMP LCD_OUT
CMD:      ACALL CMD_WRITE 
           SJMP LCD_OUT
EXIT:    RET          
LINE2:MOV A,#0C0H 
    ACALL CMD_WRITE
    RET   
    
LINE1: MOV A,#80H    
ACALL CMD_WRITE
RET
CLRSCR: MOV A,#01H
ACALL CMD_WRITE
RET
CMD_WRITE: MOV P0,A
    CLR RS
    CLR RW
    SETB E
    CLR E
    ACALL DELAY
    RET
DATA_WRITE:MOV P0,A
    SETB RS
    CLR RW
    SETB E
    CLR E
    ACALL DELAY
    RET
DELAY: CLR E
    CLR RS
    SETB RW
    MOV P0,#0FFh
    SETB E
    MOV A,P0
    JB ACC.7,DELAY
    CLR E
    CLR RW
    RET
    
DELAY1:MOV R3,#46D
BACK:  MOV TH0,#00000000B   
       MOV TL0,#00000000B   
       SETB TR0             
HERE1: JNB TF0,HERE1         
       CLR TR0             
       CLR TF0             
       DJNZ R3,BACK
       RET
       
DELAY2: MOV R3,#250D
BACK2:   MOV TH0,#0FCH 
        MOV TL0,#018H 
        SETB TR0 
HERE2:  JNB TF0,HERE2 
        CLR TR0 
        CLR TF0 
        DJNZ R3,BACK2
        RET       
READ_KEYPRESS: ACALL CLRSCR
ACALL LINE1
MOV DPTR,#IPMSG
ACALL LCD_OUT
ACALL LINE2
MOV R0,#5D
MOV R1,#160D
ROTATE:ACALL KEY_SCAN
MOV @R1,A
ACALL DATA_WRITE
ACALL DELAY2
INC R1
DJNZ R0,ROTATE
RET
CHECK_PASSWORD:MOV R0,#5D
MOV R1,#160D
MOV DPTR,#PASSW 
RPT:CLR A
MOVC A,@A+DPTR
XRL A,@R1
JNZ FAIL
INC R1
INC DPTR
DJNZ R0,RPT
ACALL CLRSCR
ACALL LINE1
MOV DPTR,#TEXT_S1
ACALL LCD_OUT
ACALL LINE2
ACALL DELAY1
SETB P2.0
MOV DPTR,#TEXT_S2
ACALL LCD_OUT
ACALL DELAY1
SJMP GOBACK
FAIL:ACALL CLRSCR 
ACALL LINE1
MOV DPTR,#TEXT_F1
ACALL LCD_OUT
ACALL DELAY1
ACALL LINE2
MOV DPTR,#TEXT_F2
ACALL LCD_OUT
ACALL DELAY1
GOBACK:RET
KEY_SCAN:MOV P3,#11111111B 
CLR P3.0 
JB P3.4, NEXT1 
MOV A,#49D
RET
NEXT1:JB P3.5,NEXT2
MOV A,#50D
RET
NEXT2: JB P3.6,NEXT3
MOV A,#51D
RET
NEXT3: JB P3.7,NEXT4
MOV A,#65D
RET
NEXT4:SETB P3.0
CLR P3.1 
JB P3.4, NEXT5 
MOV A,#52D
RET
NEXT5:JB P3.5,NEXT6
MOV A,#53D
RET
NEXT6: JB P3.6,NEXT7
MOV A,#54D
RET
NEXT7: JB P3.7,NEXT8
MOV A,#66D
RET
NEXT8:SETB P3.1
CLR P3.2
JB P3.4, NEXT9 
MOV A,#55D
RET
NEXT9:JB P3.5,NEXT10
MOV A,#56D
RET
NEXT10: JB P3.6,NEXT11
MOV A,#57D
RET
NEXT11: JB P3.7,NEXT12
MOV A,#67D
RET
NEXT12:SETB P3.2
CLR P3.3
JB P3.4, NEXT13 
MOV A,#42D
RET
NEXT13:JB P3.5,NEXT14
MOV A,#48D
RET
NEXT14: JB P3.6,NEXT15
MOV A,#35D
RET
NEXT15: JB P3.7,NEXT16
MOV A,#68D
RET
NEXT16:LJMP KEY_SCAN
INIT_COMMANDS:  DB 0CH,01H,06H,80H,3CH,0    
TEXT1: DB "PASSWORD BASED",0 
TEXT2: DB "SECURITY SYSTEM",0 
IPMSG: DB "INPUT 5 DIGITS",0
CHKMSG: DB "CHECKING PASSWORD",0
TEXT_S1: DB "ACCESS - GRANTED",0
TEXT_S2: DB "DOOR OPENED",0
TEXT_F1: DB "WRONG PASSWORD",0
TEXT_F2: DB "ACCESS DENIED",0
PASSW: DB 49D,50D,51D,52D,53D,0
END
The program is written in assembly language. The important aspects and subroutines of the program are explained below.
KEY_SCAN – is the subroutine to identify a key press. The method of column scanning is employed in identifying the pressed key. The pressed key is identified and is assigned a decimal equivalent value (ASCII value) of the pressed key. You may read the tutorial on keypad to 8051 – interfacing to learn more about the programming.
READ_KEYPRESS – is the subroutine to collect user inputs. A counter is set up using register R0 to count 5 times (this will limit the user input collection to first 5 key presses). Register R1 is assigned address location 160D. The collected user inputs are saved in address location starting from 160D. This location is incremented successively using INC R1 – command of 8051. So first user input is stored in 160D, second user input in 161D, third in 162D, fourth in 163D and fifth user input in 164D. These address locations are accessed using register R1 via indirect addressing method.
Note:- There are two delay routines written in the program. DELAY1 – is used as a delay for outputting messages on LCD module properly. After sending a message/data to LCD module, DELAY1 is called so that the message stays on LCD screen for the stipulated delay time. DELAY2 (is a 2.5 seconds delay) is used to provide the necessary debouncing effect for the keypad. (A push button switch or any kind of mechanical switch has bouncing effect. This effect has to be nullified either with a capacitor or with some tweaks inside software – for example – a 1 or 2 seconds delay after a key press is scanned)
CHECK_PASSWORD – is the subroutine to compare user input password (5 digits) with the actual stored password in the program. Comparison is made digit by digit by selecting each digit from stored password with the help of DPTR and loading it to Accumulator (with MOVC A,@A+DPTR). Each digit loaded to accumulator is then compared with the corresponding digit stored as user input (in address locations 16D to 164D) by loading them one by one to register R1. Digits are compared by X-OR ing them with command XRL A,@R1. Based on the outcome of comparison, this subroutine has commands written to either allow access (and turn ON relay) or to not allow access and display an “Access Denied” message on LCD screen.
Conclusion
So that’s all about the Password based Security System using 8051. We hope you have understood the circuit, its working and the program really well. If you have any doubts,please ask in comments section.  If you would like to learn more interesting and similar projects like this electronic password lock, take a look at the following security system/lock projects.
RFID based Security System using 8051 – is a security system very similar to Digital Door Lock or Electronic Code Lock in concept. The major difference in this project is that, unique RFID Tags are used to identify authorized personnel (instead of keypad and password). An RFID  reader is interfaced to 8051 to read RFID Tags.
Digital Code Lock -Advanced -using Arduino – is a very interesting and advanced version of Digital Code Lock projects built using keypad and arduino. The most interesting part of this project is “User Defined Password” option where the user can set a password himself at the time of installation of system. This SET password at installation can be later changed/
Wednesday, 23 March 2016
wirelss robot car circuit
http://www.circuitstoday.com/remote-operated-spy-robot-circuit
Remote Control Operated Spy Robot Circuit – Block Diagram
1. Remote Control Section
The circuit uses HT 12E, HT 12D encoder and decoder. 433MHz ASK transmitter and receiver is used for the remote control. H-bridge circuits are used for driving motors. Two 12V DC/100RPM gear motors are used as drivers. The working of the circuit is as follows.
When we are pressing any key in remote controller the HT 12E generate 8 bit address and 4 bit data .The DIP switches are used for setting the address. Then the ASK transmitter sends the 8 bit address and 4 bit data to the receiver Then the ASK receiver receives the 8 bit address and 4 bit data and HT 12D decoder decodes the data, thus enabling the appropriate output. Thus the output signals that are generated controls the H-bridge which then rotates the motors.
The 433 MHZ ASK transmitter and receivers are extremely small, and are excellent for applications requiring short-range RF remote controls.  The transmitter module is only 1/3rd the size of a standard postage stamp, and can easily be placed inside a small plastic enclosure. The transmitter output is up to 8mW at 433.92MHz. The transmitter accepts both linear and digital inputs and can operate from 1.5 to 12 Volts-DC, and makes building a miniature hand-held RF transmitter very easy.  The 433 MHZ ASK transmitters is approximately the size of a standard postage stamp
433 MHZ ASK receivers also operate at 433.92MHz, and have a sensitivity of 3uV.  The receiver operates from 4.5 to 5.5 volts-DC.
2. Video Transmission Section
In this project we are using a wireless CCD camera. Now these types of cameras are commonly available in the market. It works on 12VDC supply.
To know more about CCD camera, click on the link below.
TAKE A LOOK : CHARGE COUPLED DEVICES (CCD)
The 12 Volt DC supply is taken from the battery placed in the robot. The camera has a receiver, which is placed in the remote station. Its output signals are in the form of audio and video. These signals are directly connected to a TV receiver or a computer through a tuner card.
Components Required
| IC | HT 12E | 1 | 
| HT 12D | 1 | |
| LM 7805 | 2 | |
| TRANSISTOR | TIP 127 | 4 | 
| TIP 122 | 4 | |
| S 8050 | 4 | |
| DIODE | 1N 4148 | 8 | 
| RESISTOR | 1K | 4 | 
| 220E | 4 | |
| 39K | 1 | |
| 1M | 1 | |
| ASK TRANSMITTER | 433 MHz | 1 | 
| ASK RECEIVER | 433 MHz | 1 | 
| DIP SWITCH | 2 | |
| PUSH TO ON SWITCH | 4 | |
| GEAR MOTOR | 12V DC 100rpm | 2 | 
| BATTERY | 12V 1.3 Ah rechargeable | 1 | 
| 9V | 1 | |
| WIRELESS CCD CAMERA | 1 | 
Construction
The steps for the construction are…
1. Take a hylam sheet with (20cm*15cm) size.
2. Fix two gear motors (12VDC 100rpm) in the hylam sheet by using aluminum pieces and nut bolts as shown in the figure below.
3. Fix the ball castor as shown in the figure below.
4. Then fix the battery (12VDC 1.2Ah) on the top of the spy robot as shown in the figure below.
5. Connect two motors to the PCB. The PCB is then connected to the battery.
6. Connect the wireless CCD camera to the battery.
7. Connect the camera receiver to the TV or computer. Video information’s will thus appear in the screen.
8. Switch on the remote controller and control the spy robot.
Friday, 18 March 2016
Thursday, 17 March 2016
op amp 741 page 2
NON-INVERTING AND INVERTING 741 AMPLIFIERS
V. Ryan © 2002-09
| PDF FILE - CLICK HERE FOR PRINTABLE WORKSHEET | |
1. An inverting amplifier - Leg two is the input and the output is always reversed or inverted. 
2. A Non-inverting amplifier - Leg three is the input and the output is not reversed.  | |
Opposite is a diagram of an INVERTING AMPLIFIER. This means that if the voltage going into the 741 chip is positive, it is negative when it comes out of the 741. In other words it reverses polarity (inverts polarity). 
Two resistors are needed to make the 741 work as an amplifier, R1 and R2. In most text books diagrams like this are used to represent the 741.  | |
HOW TO CALCULATE THE 'GAIN' 
An operational amplifiers purpose is to amplify a weak signal and this is called the GAIN.  | |
INVERTING AMPLIFIER 
GAIN (AV) = -R2 / R1 Example : if R2 is 100 kilo-ohm and R1 is 10 kilo-ohm the gain would be : -100 / 10 = -10 (Gain AV) If the input voltage is 0.5v the output voltage would be : 0.5v X -10 = -5v  | 
NON-INVERTING AMPLIFIER 
GAIN (AV) = 1+(R2 / R1) Example : if R2 is 1000 kilo-ohm and R1 is 100 kilo-ohm the gain would be : 1+ (1000/100) = 1 + 10 OR GAIN (AV) = 11 If the input voltage is 0.5v the output voltage would be : 0.5 X 11 = 5.5v  | 
The polarity of a signal is reversed at the output, pin six. 
A negative input becomes a positive output.  | 
A signal applied keeps its polarity at the output, pin six. 
A positive input remains a positive output  | 
Op amp 741 Basic
THE 741 OPERATIONAL AMPLIFIER
The Operational Amplifier is probably the most versatile Integrated Circuit available. It is very cheap especially keeping in mind the fact that it contains several hundred components. The most common Op-Amp is the 741 and it is used in many circuits. 
The OP AMP is a ‘Linear Amplifier’ with an amazing variety of uses. Its main purpose is to amplify (increase) a weak signal - a little like a Darlington Pair. 
The OP-AMP has two inputs, INVERTING ( - ) and NON-INVERTING (+), and one output at pin 6.  | |
The chip can be used in a circuit in two ways. If the voltage goes into pin two then it is known as an INVERTING AMPLIFIER. 
If the voltage goes into pin three then the circuit becomes a NON-INVERTING AMPLIFIER.  | |
The 741 integrated circuit looks like any other ‘chip’. However, it is a general purpose OP-AMP. You need only to know basic information about its operation and use. The diagram opposite shows the pins of the 741 OP-AMP. The important pins are 2, 3 and 6 because these represent inverting, non-inverting and voltage out. Notice the triangular diagram that represents an Op-Amp integrated circuit. 
 | |
THE 741 IS USED IN TWO WAYS 
 | |
1. An inverting amplifier. Leg two is the input and the output is always reversed. 
In an inverting amplifier the voltage enters the 741 chip through leg two and comes out of the 741 chip at leg six. If the polarity is positive going into the chip, it negative by the time it comes out through leg six. The polarity has been ‘inverted’. 2. A non-inverting amplifier. Leg three is the input and the output is not reversed. In a non-inverting amplifier the voltage enters the 741 chip through leg three and leaves the 741 chip through leg six. This time if it is positive going into the 741 then it is still positive coming out. Polarity remains the same.  | |
Sunday, 13 March 2016
Line Follower widout microcntrolr
Line follower is an autonomous robot which follows either black line in white area or white line in black area. Robot must be able to detect particular line and keep following it.
For special situations such as cross over’s where robot can have more than one path which can be followed, predefined path must be followed by the robot.
Line following is a task in which robot has to follow the line. It must be capable of taking various degrees of turns to follow the curved lines also.
Image: Line Follower Robot without Microcontroller
The Line following Robot moves to follow a line drawn on the floor. This Robot follows the black line which is drawn over the white surface .The line sensors are used to sense the line. When the signal falls on the white surface, it gets reflected and if it falls on the black surface, it is not reflected this principle is used to scan the Lines for the Robot.
The Robot should be capable of taking various degrees of turns and must be insensitive to environmental factors such as lighting and noise.
Saturday, 12 March 2016
IR sesor Cicuit Diagram
http://www.electronicshub.org/ir-sensor/
- Near infrared region — 700 nm to 1400 nm — IR sensors, fiber optic
 - Mid infrared region — 1400 nm to 3000 nm — Heat sensing
 - Far infrared region — 3000 nm to 1 mm — Thermal imaging
 
The frequency range of infrared is higher than microwave and lesser than visible light.
For optical sensing and optical communication, photo optics technologies are used in the near infrared region as the light is less complex than RF when implemented as a source of signal. Optical wireless communication is done with IR data transmission for short range applications.
An infrared sensor emits and/or detects infrared radiation to sense its surroundings.
The working of any Infrared sensor is governed by three laws: Planck’s Radiation law, Stephen – Boltzmann law and Wien’s Displacement law.
Planck’s law states that “every object emits radiation at a temperature not equal to 00K”. Stephen – Boltzmann law states that “at all wavelengths, the total energy emitted by a black body is proportional to the fourth power of the absolute temperature”. According to Wien’s Displacement law, “the radiation curve of a black body for different temperatures will reach its peak at a wavelength inversely proportional to the temperature”.
The basic concept of an Infrared Sensor which is used as Obstacle detector is to transmit an infrared signal, this infrared signal bounces from the surface of an object and the signal is received at the infrared receiver.
There are five basic elements used in a typical infrared detection system: an infrared source, a transmission medium, optical component, infrared detectors or receivers and signal processing. Infrared lasers and Infrared LED’s of specific wavelength can be used as infrared sources. The three main types of media used for infrared transmission are vacuum, atmosphere and optical fibers. Optical components are used to focus the infrared radiation or to limit the spectral response. Optical lenses made of Quartz, Germanium and Silicon are used to focus the infrared radiation. Infrared receivers can be photodiodes, phototransistors etc. some important specifications of infrared receivers are photosensitivity, detectivity and noise equivalent power. Signal processing is done by amplifiers as the output of infrared detector is very small.
Types of IR Sensors
Infrared sensors can be passive or active. Passive infrared sensors are basically Infrared detectors. Passive infrared sensors do not use any infrared source and detects energy emitted by obstacles in the field of view. They are of two types: quantum and thermal. Thermal infrared sensors use infrared energy as the source of heat and are independent of wavelength. Thermocouples, pyroelectric detectors and bolometers are the common types of thermal infrared detectors.
Quantum type infrared detectors offer higher detection performance and are faster than thermal type infrared detectors. The photosensitivity of quantum type detectors is wavelength dependent. Quantum type detectors are further classified into two types: intrinsic and extrinsic types. Intrinsic type quantum detectors are photoconductive cells and photovoltaic cells.
Active infrared sensors consist of two elements: infrared source and infrared detector. Infrared sources include an LED or infrared laser diode. Infrared detectors include photodiodes or phototransistors. The energy emitted by the infrared source is reflected by an object and falls on the infrared detector.
IR Transmitter
Infrared Transmitter is a light emitting diode (LED) which emits infrared radiations. Hence, they are called IR LED’s. Even though an IR LED looks like a normal LED, the radiation emitted by it is invisible to the human eye.
The picture of a typical Infrared LED is shown below.
There are different types of infrared transmitters depending on their wavelengths, output power and response time.
A simple infrared transmitter can be constructed using an infrared LED, a current limiting resistor and a power supply. The schematic of a typical IR transmitter is shown below.
When operated at a supply of 5V, the IR transmitter consumes about 3 to 5 mA of current. Infrared transmitters can be modulated to produce a particular frequency of infrared light. The most commonly used modulation is OOK (ON – OFF – KEYING) modulation.
IR transmitters can be found in several applications. Some applications require infrared heat and the best infrared source is infrared transmitter. When infrared emitters are used with Quartz, solar cells can be made.
IR Receiver
Infrared receivers are also called as infrared sensors as they detect the radiation from an IR transmitter. IR receivers come in the form of photodiodes and phototransistors. Infrared Photodiodes are different from normal photo diodes as they detect only infrared radiation. The picture of a typical IR receiver or a photodiode is shown below.
Different types of IR receivers exist based on the wavelength, voltage, package, etc. When used in an infrared transmitter – receiver combination, the wavelength of the receiver should match with that of the transmitter.
A typical infrared receiver circuit using a phototransistor is shown below.
It consists of an IR phototransistor, a diode, a MOSFET, a potentiometer and an LED. When the phototransistor receives any infrared radiation, current flows through it and MOSFET turns on. This in turn lights up the LED which acts as a load. The potentiometer is used to control the sensitivity of the phototransistor.
Principle of Working
The principle of an IR sensor working as an Object Detection Sensor can be explained using the following figure. An IR sensor consists of an IR LED and an IR Photodiode; together they are called as Photo – Coupler or Opto – Coupler.
When the IR transmitter emits radiation, it reaches the object and some of the radiation reflects back to the IR receiver. Based on the intensity of the reception by the IR receiver, the output of the sensor is defined.
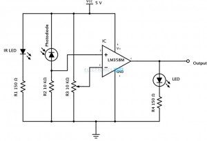
Obstacle Sensing Circuit or IR Sensor Circuit
A typical IR sensing circuit is shown below.
It consists of an IR LED, a photodiode, a potentiometer, an IC Operational amplifier and an LED.
IR LED emits infrared light. The Photodiode detects the infrared light. An IC Op – Amp is used as a voltage comparator. The potentiometer is used to calibrate the output of the sensor according to the requirement.
When the light emitted by the IR LED is incident on the photodiode after hitting an object, the resistance of the photodiode falls down from a huge value. One of the input of the op – amp is at threshold value set by the potentiometer. The other input to the op-amp is from the photodiode’s series resistor. When the incident radiation is more on the photodiode, the voltage drop across the series resistor will be high. In the IC, both the threshold voltage and the voltage across the series resistor are compared. If the voltage across the resistor series to photodiode is greater than that of the threshold voltage, the output of the IC Op – Amp is high. As the output of the IC is connected to an LED, it lightens up. The threshold voltage can be adjusted by adjusting the potentiometer depending on the environmental conditions.
The positioning of the IR LED and the IR Receiver is an important factor. When the IR LED is held directly in front of the IR receiver, this setup is called Direct Incidence. In this case, almost the entire radiation from the IR LED will fall on the IR receiver. Hence there is a line of sight communication between the infrared transmitter and the receiver. If an object falls in this line, it obstructs the radiation from reaching the receiver either by reflecting the radiation or absorbing the radiation.
Distinguishing Between Black and White Colors
It is universal that black color absorbs the entire radiation incident on it and white color reflects the entire radiation incident on it. Based on this principle, the second positioning of the sensor couple can be made. The IR LED and the photodiode are placed side by side. When the IR transmitter emits infrared radiation, since there is no direct line of contact between the transmitter and receiver, the emitted radiation must reflect back to the photodiode after hitting any object. The surface of the object can be divided into two types: reflective surface and non-reflective surface. If the surface of the object is reflective in nature i.e. it is white or other light color, most of the radiation incident on it will get reflected back and reaches the photodiode. Depending on the intensity of the radiation reflected back, current flows in the photodiode.
If the surface of the object is non-reflective in nature i.e. it is black or other dark color, it absorbs almost all the radiation incident on it. As there is no reflected radiation, there is no radiation incident on the photodiode and the resistance of the photodiode remains higher allowing no current to flow. This situation is similar to there being no object at all.
The pictorial representation of the above scenarios is shown below.
The positioning and enclosing of the IR transmitter and Receiver is very important. Both the transmitter and the receiver must be placed at a certain angle, so that the detection of an object happens properly. This angle is the directivity of the sensor which is +/- 45 degrees.
The directivity is shown below.
In order to avoid reflections from surrounding objects other than the object, both the IR transmitter and the IR receiver must be enclosed properly. Generally the enclosure is made of plastic and is painted with black color.
Subscribe to:
Comments (Atom)












